Skip to main content

Node Js Substring

How Do You Check If One String Contains A Substring In

How Do You Check If One String Contains A Substring In

Postgresql Substring Function W3resource

Postgresql Substring Function W3resource

Hour 3 Using Javascript In The Mongodb Shell

Hour 3 Using Javascript In The Mongodb Shell


Hour 3 Using Javascript In The Mongodb Shell
Why Calling Curl From Execsync In Node Js Fails But Directly

Why Calling Curl From Execsync In Node Js Fails But Directly

Sqlite Substr Function

Sqlite Substr Function

Javascript Substring How Is It Different From Substr

Javascript Substring How Is It Different From Substr

How To Check If A String Contains A Sub String In Javascript

How To Check If A String Contains A Sub String In Javascript

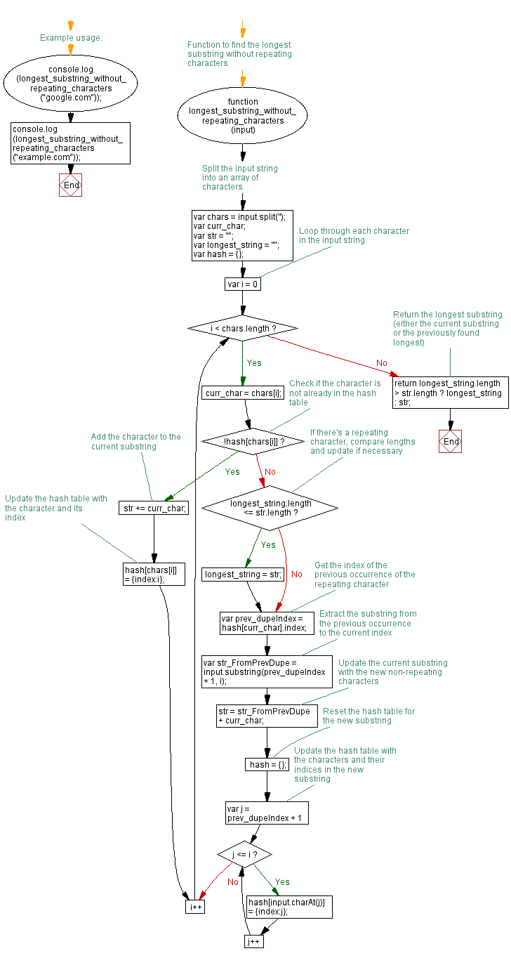
Javascript Function Find Longest Substring In A Given A

Javascript Function Find Longest Substring In A Given A

How To Check If A String Contains A Substring In Javascript

How To Check If A String Contains A Substring In Javascript

Timezone In Date Totimestring Is Not Always An

Timezone In Date Totimestring Is Not Always An

Nlp Js Is A General Natural Language Utilities For Node Js

Nlp Js Is A General Natural Language Utilities For Node Js

Substring In Java String Substring Method Example Edureka

Substring In Java String Substring Method Example Edureka

Using Nodejs To Deobfuscate Malicious Javascript Ut Austin

Using Nodejs To Deobfuscate Malicious Javascript Ut Austin

How To Remove Portion Of A String After Certain Character In

How To Remove Portion Of A String After Certain Character In

Vb Net Substring Method With Example

Vb Net Substring Method With Example

Comments

Popular posts from this blog

Load Resistor In Multisim

Ni Multisim Find Resistor Power With Dc Operating Point Analysis Solved Three Phase Ac Circuits Confusion Ni Community Solved How To Set Power Watt To Resistor Ni Community Multisim Tutorial Ni Multisim Free Download Public Circuits Multisim Live Solved How To Set Power Watt To Resistor Ni Community Design A Half Wave Controlled Rectifier Using The Circuit Demonstration Of Impedance Value In Multisim Transient Simulation Multisim Live A Dc Series Circuit With Three Resistive Loads Multisim Live Ni Multisim Use A Parameter Sweep Analysis To Plot Resistor Power As A Function Of Resistance ...

Resistor Component Symbol

Relationship Between Voltage Current And Resistance What Is A Resistor Types Of Resistor Function Color Code Resistor Symbol Images Stock Photos Vectors Shutterstock What Is The Symbol Of Resistor Clipart Best Electronics Symbols Components And References Proposed Voltage Mode Pam 4 Symbol Generation Circuit With 50 Free Resistor Electronics Images Pixabay What Is The Symbol Of Resistor Clipart Best Resistor Circuit Symbols Electronics Notes Potentiometer Resistor Wiring Diagram Electronic Component Electricity Clipart Electronics Circuit Circuit Symbol For Resistors Learn Sparkfun Com ...

Micrometals Inductor Design Software

Although the requirements for the inductors vary depending on the design of the dcdc converter general inductor requirements include. Poweresim is an on line design resource for designing power supply circuits which includes a magnetic component design features. Cores Catalog Pdf Transformer And Inductor Design Handbook Colonel 4thed New Materials And Design Tools For Magnetic Materials The user will have the opportunity to select from five different inductor applications. Micrometals inductor design software . Micrometals inductor design tool. Micrometals will gladly extend engineering and design assistance to aid in your core selection. Magnetics designer produces a complete transformer or inductor design based upon electrical specifications including a winding sheet report and a spice compatible model with parasitics. Design of a power fact...